| 型号 | QX5247 |
| 功率管 | 内置 |
| 输入电压 | 36V |
| 输出电流 | 2.7A |
| 效率 | 0.9 |
| 频率 | <350kHz |
| PMW调光 | √,<5kHz |
| 封装形式 | ESOP8 |
| 备注 | 12V/24V LED 驱动产品 汽车大灯 |
特点
Ø 最大输出驱动电流:3000mA
Ø 电流精度:±4%
Ø 高效率:95%
Ø 高端电流检测,恒流输出
Ø 辉度控制,最大辉度控制频率:20KHz
Ø 滞环控制:无需补偿
Ø 最高工作频率:1MHz
Ø 最高输出功率:20W
Ø 5V,2mA 片上稳压器
? 建筑、工业、环境照明
? 汽车尾灯、雾灯、指示灯、应急灯、MR16及LED 灯
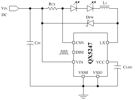
典型应用电路图

电话:0755-27821116、18923798399 公司地址:深圳市福田区福田街道福南社区深南中路3037号南光捷佳大厦2018
版权所有 © 深圳市诚创信科技有限公司 All Right Reserved 粤ICP备2024282044号